界面新闻记者|张一诺
东谈主工智能看成引颈新一轮科技改革和产业变革的策略性本领,已成为重塑经济结构、加速动能转机的中枢引擎。《中共中央对于制定国民经济和社会发展第十五个五年谋略的建议》明确建议全面实施“东谈主工智能+”活动,将东谈主工智能(AI)发展栽培至国度策略高度。在此布景下,地方政府纷繁将东谈主工智能列入要点布局界限。
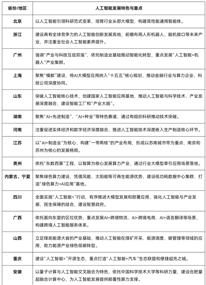
据界面新闻不澈底统计,限度当今,至少有16个省份(包括直辖市、自治区)在其“十五五经兴建议”中提到东谈主工智能布局。合座来看,这些省份紧扣“因地制宜、相反化竞争、协同发展”原则,酿成“东部引颈、中部交融、西部支撑、边境突破”的空间布局体系。

界面新闻查阅而已发现,各省谋略大批将“东谈主工智能+”活动蚁集科研、制造、管制、管事全链条,愚弄场景从传统的制造业、办奇迹向农业、动力、交通、医疗、老师等多界限延长。
在制造业方面,要点鼓吹智能工场、工业互联网、数字孪生等愚弄,山东、江苏等省明确建议培育一批国度极端级智能工场;在农业方面,四川、湖南等省探索“AI+种业”、“AI+农业坐褥”,推动农业坐褥收场栽培;在办奇迹方面,上海、天津等省发展“AI+金融”、“AI+文旅”、“AI+医疗”,优化管事质地与收场;在社会管制方面,浙江、山东等省建设“城市大脑”,栽培管制精致化水平。
算力、算法、数据看成东谈主工智能发展的中枢身分,成为各省布局的要点,三者的协同发展,正构建起“算力筑基、算法突破、数据赋能”的良性轮回。
算力方面,贵州、内蒙古等西部省份依托“东数西算”建设绿色智算中心,东部省市则强化算力调治与优化,长三角、京津冀等区域探索构建算力互联互通平台;算法方面,北京、浙江等省市聚焦大模子研发,培育行业头部大模子与垂直大模子,安徽、四川等省布局量子算计、类脑智能等前沿算法;数据方面,各地加速数据身分市集化建设,完善数据灵通分享机制,强化数据安全与心事保护,为东谈主工智能发展提供高质地数据支撑。
中国星河证券首席经济学家章俊对界面新闻暗示,在国度策略引颈与地方协同发力下,东谈主工智能将成为推动产业升级、发展新质坐褥力的谬误,为中国式当代化注入强盛智能动能,助力我国在各人科技改革和产业变革中霸占先机、获取主动。
“从各省十五五谋略布局来看,东谈主工智能发展已呈现出从本领运转向愚弄运转转化、从单点突破向系统鼓吹转化、从区域竞争向协同发展转化的赫然特征,呈现出‘东谈主工智能+’赋能千行百业、引颈全处所变革的中枢趋势。”章俊说。
国研新经济臆测打算院独创院长朱克力对界面新闻暗示,各地布局AI的逻辑与发力标的各有侧重,但齐是立足自己资源天禀与产业基础、对准国度策略,酿成相反化竞争与协同发展的神情。
南开大学金融发展臆测打算院院长田利辉将此详细为“东中西梯度赋能”神情:东部以场景运转生态构建,中部依托产业基础潜入交融,西部阐明动力上风赓续算力需求。
分地区看,东部省市将接续引颈中枢本领创新与产业生态构建,打造各人创新高地。北京、浙江、广东、上海等东部经济进展省市,凭借科创资源富集、产业基础淳朴、市集需求壮盛的上风,将办法对准各人东谈主工智能创新前沿,聚焦中枢本领攻关与产业生态构建,争当世界东谈主工智能发展的“领头雁”。
中部省份潜入产业赋能,将成为东谈主工智能与制造业交融的主战场。山东、湖南、河南、江苏等中部及制造业大省,立足自己产业基础,将“AI+先进制造”看成中枢标的,通过建设智能工场、发展垂直大模子、完善产业生态,推动传统产业智能化转型,打造世界东谈主工智能创新愚弄高地。
西部省份将崛起为重要的绿色算力基地,构建数字底座。贵州、内蒙古、宁夏、四川等西部省份,依托清洁动力丰富、地盘资源阔气的上风,紧扣“东数西算”国度工程,将算力基础方法建设看成东谈主工智能发展的中枢捏手,打造绿色智算基地,为世界东谈主工智能产业提供算力支撑。
边境及本性省份将酿成本性赫然的东谈主工智能愚弄场景,探索相反化旅途。广西、黑龙江、山西、重庆等省份立足自己区位特征或产业上风,探索东谈主工智能本性化发展旅途,在跨境协作、动力转型、本性产业赋能等界限酿成私有竞争力。
在相反化发展的基础上,区域协同成为东谈主工智能产业发展的重要趋势,酿成“世界一盘棋”的神情。
长三角地区以上海为龙头,推动上海、江苏、浙江、安徽酿成“中枢-节点”的产业单干体系,20个城市调处发起“AI+”协作倡议;京津冀地区共建“AI算力调治平台”,收场三地算力资源协同;成渝双城经济圈调处实施AI容貌,共建西部AI算力要津;粤港澳大湾区依托广东、香港、澳门的资源上风,构建跨境东谈主工智能创重生态。
“区域间的协同协作,有用冲突了行政壁垒,促进了创新身见识放流动,栽培了世界东谈主工智能产业的合座竞争力。”一位不肯具名的分析师对界面新闻暗示。
此外,各省大批疼爱东谈主工智能创重生态建设,通过政策赈济、平台搭建、东谈主才培育等多举措,推动酿成“政(府)产(业)学(校)研(究)用(户)金(融)”协同发展的新趋势。
政策层面,苏州、广东等省出台专项赈济政策,对中枢本领攻关、东谈主才引育赐与最高亿元级补贴;平台层面,各地争创国度新一代东谈主工智能创新发展视察区、制造业创新中心等“国字号”平台,建设东谈主工智能愚弄中试基地、产业孵化器等载体;东谈主才层面,国度层面构建“高校+职校”路线式培养体系,各省纷繁加强AI界限东谈主才引育,苏州对顶尖东谈主才赐与最高1亿元容貌资助和1000万元购房补贴,浙江履行“AI+X”跨学科培养格局。完善的创重生态,为东谈主工智能产业接续健康发展提供了有劲保险。
朱克力暗示,“十五五”时候我国东谈主工智能产业发展远景深广,不外,从各省布局与推行来看,仍面对一些亟待破解的挑战。
最初是本领同质化风险。他指出,部分地区盲目布局通用大模子,可能导致资源散播与低水平重叠建设。其次是“临了一公里”阻塞,东谈主工智能本领与传统产业的适配性不及,存在本领供需不匹配的“终止带”。三是区域发展不服衡,中西部地区数字基础方法、东谈主才储备等较为薄弱,数字界限有待弥合。此外,他记念管制体系滞后,数据安全、算法偏见、伦理措施等问题尚未澈底惩处,可能会影响东谈主工智能健康发展。
面对这些挑战,田利辉觉得改日需要从三个方面服从鼓吹:一是强化统筹和解,优化世界东谈主工智能产业布局,设备各地立足相比上风,幸免同质化竞争,酿成“相反定位-协同迭代-风险共治”的世界一盘棋神情;二是聚焦核肉痛点,以愚弄需求为导向,推动东谈主工智能本领与传统产业深度交融,培育更多可复制、可履行的愚弄案例,破解交融费劲;三是完善管制体系,加速制定东谈主工智能相干法律划定、伦理准则和安全评估体系,均衡创新速率与管制深度,确保东谈主工智能安全、可靠、可控发展。

